Mikroschemos A2030v

Kita - Vilnius

Kategorija Kita
Miestas Vilnius
Daikto būklė Puiki
Domina Pinigai
Aprašymas

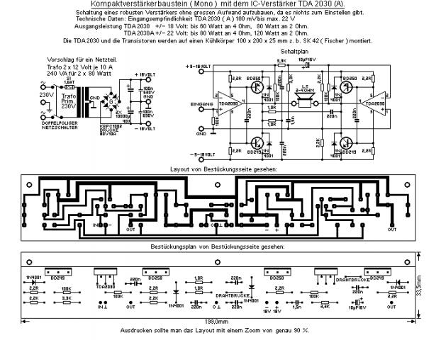
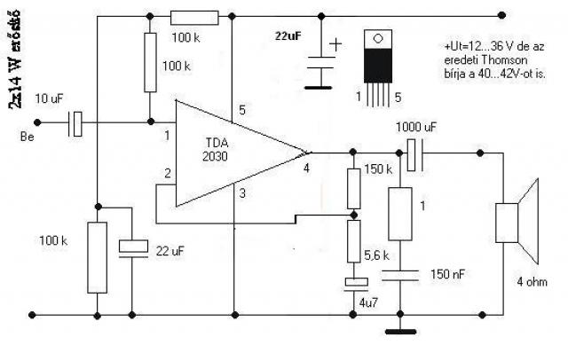
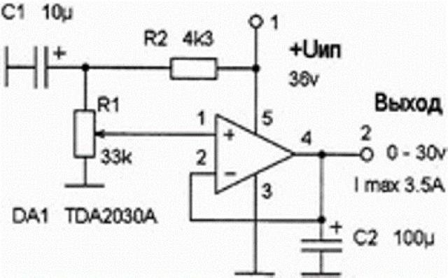
ŽDS SUGEBANTIEMS SAVARANKIŠKAI SUSIRINKTI ! 100% TDA2030V (K174UN19, D2030V, В165, ECG1380, L165, L1651, LM1875T, NTE1380, SK9251, ЦРС1238Н) analogas. Įvairių šaltinių duomenimis, priklausomai nuo schemos ir maitinimo įtampos, įmanomas galingumas nuo 14 iki 180 W. Išėjime daugelyje schemų rodomi demferiniai diodai nėra būtini. Galima naudoti, kaip 1,5-30 V įtampos stabilizatorių (srovė iki 3,5 A). http://tec.org.ru/board/156-1-0-432 http://electro.ks8.ru/docs/UMZH_TDA2030.htm http://cxem.net/sound/am

Norėčiau mainais

Parduočiau už

1.00 EUR (3,46 LTL)

Vartotojai kurie patalpinę daiktą į norų krepšį

Vartotojas rasiki43

Visi 1 žmonės

Panašūs daiktai